Please note that your Response files might only utilize and/or contain a subset of all elements described below. See the Record description for your response files to learn more.
Name convention
PR01_<CompanyNumber>_<DateTime>_<SEQNO>.DAT
| Names Component | Description |
|---|---|
| CompanyNumber | The company number in PayEx ledger system |
| DateTime | Date created in format YYMMDDHHMMSS |
| SEQNO | Unbroken serial number sequence. |
For example: PR01_1234_201001155511_1.DAT
The file is semicolon-separated.
What to avoid
- If the PR01-file contains errors that need to be corrected a new PR01 needs to be send with the next coming serial number
- The customer number needs to be registred in the PayEx Billing system before processing PR01-files containing.
Change log
| Version | Date | Description | Created by |
|---|---|---|---|
| 1.3 | 2020-06-10 | Updated Q- and B -record with three new fields that can be used to manage different events on layout or in Billing process. | Daniel Olsson |
| 1.4 | 2023-09-26 | Updated with "Soft validation" | Daniel Olsson |
General information and explanation of records
Product files to Billing (PR01) are used to add fees for end-user in the PayEx Billing System. PR01-files can contain products on customer level and/or subscription level.
After creating a billrun in the PayEx Billing system the products from the PR01-file will be presented on the invoice.
Incorrect data in fields will be returned in a detailed error file.
PR01 needs to be correct in its total to get processed.
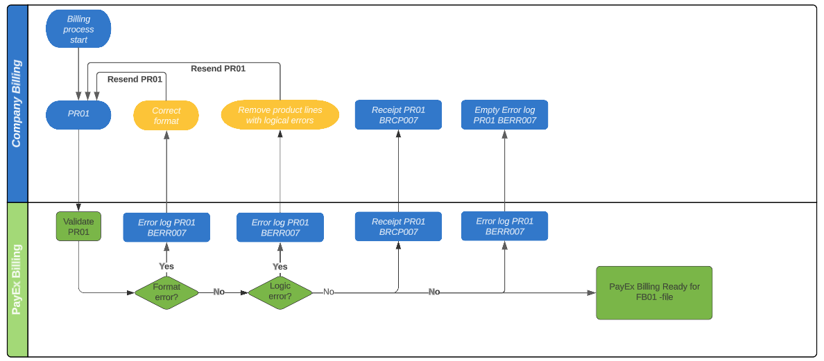
Standard flow
Format errors will be returned in a general error file
Incorrect data in fields will be returned into an error file (BERR007..ErrorlogProductfile).
Correct data in all fields will lead to a receipt file (BRCP007..ReceiptProductfile).

Response files documentation:
Receipt and Error -file example
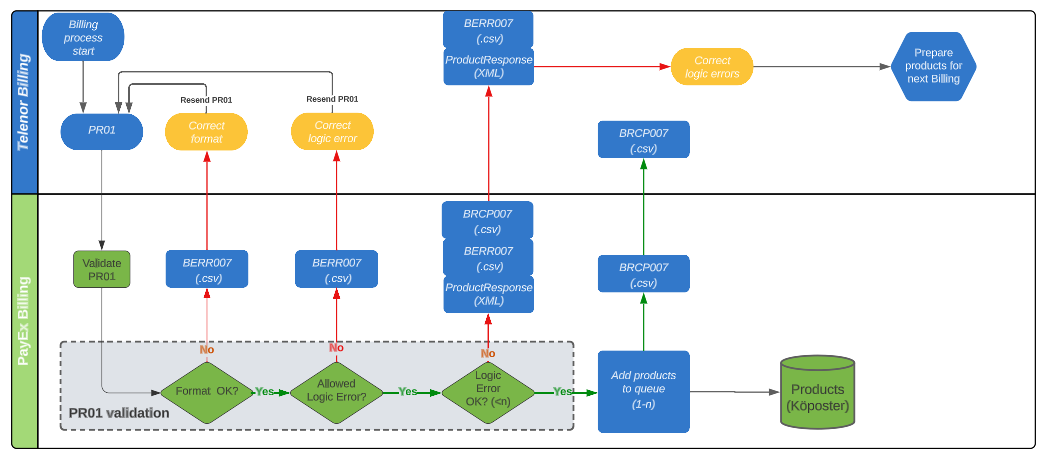
Soft validation flow
Some type of errors can be configured as "soft" errors. Meaning that customer numbers with certain preconfigured errors can be excluded from the PR-file while processing. These mentioned “soft” errors will be presented as a warning (W) in BERR007_ErrorlogProductfile instead and simultaneously returned in an .XML file with name PRRESPONSE.
This response file needs actions to be taken before resending the incorrect data of the customer in a new PR file after finalizing the original billing process.

Response files documentation:
Error log PRxx (BERR007)
ProductResponse (XML)
Receipt PRxx (BRCP007)
Record Description
H - Header
Required record
| Field name | Field no. | Format | Type | Description |
|---|---|---|---|---|
| Transaction type | 1 | H | Req | Header record |
| Company number | 2 | N(5) | Req | The firm number you receive from PayEx |
| Company name | 3 | X(40) | Req | Your firm name |
| Date of creation | 4 | N(6) | Req | YYMMDD – the same date as in the filename. |
| Time of creation | 5 | N(4) | Req | HHMM – the time of creation. |
Example on the records appearance.
H;99999;Company AB;180919;1220
M - Metadata record
Required record
| Field name | Filed no. | Format | Type | Description |
|---|---|---|---|---|
| Transaction type | 1 | M | Req | Metadata record |
| Type of billing | 2 | N(2) | Req | 0 = ordinary invoicing (default). 1 – n = test invoicing. Support for test invoicing and the different codes to be used are set up in cooperation with PayEx. |
| Reserved | 3 | Reserved for future use |
Example on the records appearance
M;0;
P - Product record
Optional record
| Field name | Field no. | Format | Type | Description |
|---|---|---|---|---|
| Transaction type | 1 | P | Product record. | |
| Customer number | 2 | X(15) | Req | Customer number |
| Product text | 3 | X(73) | Req | Product text, see Definitions and terms |
| Quantity | 4 | N(5) | Req | Number of products |
| Unit | 5 | N(7),N(2-6) | Req | Price for one product, can have 2 to 6 decimals. |
| VAT rate | 6 | N(7),N(2) | Req | VAT rate |
| Product_group_Id | 7 | N(5) | Req | According to agreement with PayEx. |
| Identification_No | 8 | N(10) | Id used to group statistics. Required when service Revenue Accounting is active, maximum value 231 | |
| Product_Id | 9 | N(10) | Id for the product, maximum value 231 |
Example on the records appearance.
P;12345;Football1;5;23,50;25,00;2;;
P;12345;Football2;5;23,50;25,00;2;1;12365487
K - Customer number Information record
Optional record
**Is not used without agreement
| Field name | Field no. | Format | Type | Description |
|---|---|---|---|---|
| Transaction type | 1 | K | Product record. | |
| Customer number | 2 | X(15) | Req | Customer number |
| Product text | 3 | X | Req | Product text, see Definitions and terms |
| Product_group_Id | 4 | N(5) | Req | According to agreement with PayEx.* |
| Group_No | 5 | N(3) | Is empty if nothing else is agreed. |
Example on the records appearance:
K;000087;Installation: the Villa;9;
*Product_group_id is set according to agreement for CustnoInformation record.
I - A -number Information record
Optional record
**Is not used without agreement
| Field name | Field no | Format | Type | Description |
|---|---|---|---|---|
| Transaction type | 1 | I | Product record. | |
| Customer number | 2 | X(15) | Req | Customer number |
| A-number | 3 | X(34) | Req | A-number |
| Product text | 4 | X | Req | Product text, see Definitions and terms |
| Product_group_Id | 5 | N(5) | Req | According to agreement with PayEx.* |
| Group_No | 6 | N(3) | Is left blank if nothing else is agreed. |
Example on the records appearance:
I;000087;0702402377;Installation: The house;9;
* Product_group_id is set according to agreement for A -no Information record.
A - A -number product record
Optional record
| Field name | Field no | Format | Type | Description |
|---|---|---|---|---|
| Transaction type | 1 | A | Product record. | |
| Customer number | 2 | X(15) | Req | Customer no. |
| A-number | 3 | X(34) | Req | A-Number |
| Product text | 4 | X | Req | Product text, see Definitions and terms |
| Quantity | 5 | N(5) | Req | Number of products |
| Unit | 6 | N(7),N(2-6) | Req | Price for one product, can have 2 to 6 decimals. |
| VAT rate | 7 | N(7),N(2) | Req | VAT rate |
| Product_group_Id | 8 | N(5) | Req | According to agreement with PayEx. |
| Identification_No | 9 | N(10) | Id used to group statistics. Required when service Revenue Accounting is active, maximum value 231 | |
| Product_Id | 10 | N(10) | Id for the product, maximum value 231 |
Example on the records appearance:
A;12345;4788743;Installation fee1;5;150,00;25,00;1;2;
A;12345;4788743;Installation fee3;5;150,00;25,00;1;2;123456
Q - Date product record
Optional record
**Is not used without agreement
| Field name | Field no | Format | Type | Description |
|---|---|---|---|---|
| Transaction type | 1 | Q | Product record. | |
| Customer number | 2 | X(15) | Req | Customer number |
| Product text | 3 | X | Req | Product text, see Definitions and terms |
| Quantity | 4 | N(5) | Req | Number of products |
| Unit | 5 | N(7),N(2-6) | Req | Price for one product, can have 2 to 6 decimals. |
| VAT rate | 6 | N(7),N(2) | Req | VAT rate |
| Product_group_Id | 7 | N(5) | Req | According to agreement with PayEx. |
| From-date | 8 | N(8) | Req | YYYYMMDD – Date from when the product is active |
| To-date | 9 | N(8) | Req | YYYYMMDD – Date from when the product no longer is active |
| Identification_No | 10 | N(10) | Id used to group statistics. Required when service Revenue Accounting is active, maximum value 231 | |
| Product_Id | 11 | N(10) | Id for the product, maximum value 231 | |
| Product property 1 | 12 | N(1) | Property for product (0-9) ex. for grouping on invoice layout | |
| Product property 2 | 13 | N(1) | Property for product (0-9) | |
| Product property 3 | 14 | N(1) | Property for product (0-9) |
Note! When service Revenue Accounting is active, the dates must be within revenue month. It is only allowed to use from- and to-date within a calendar month. Use of “Product property” field is set up in agreement with PayEx
Example on the records appearance:
Q;12345;Football1;5;23,50;25,00;2;20180101;20181001;1;;;;
Q;12345;Football2;5;23,50;25,00;2;20180101;20181001;1;1234567;1;2;8
B - Date A -number product record
Optional record
**Is not used without agreement
| Field name | Field no | Format | Type | Description |
|---|---|---|---|---|
| Transaction type | 1 | B | Product record. | |
| Customer number | 2 | X(15) | Req | Customer number |
| A-Number | 3 | X(34) | Req | A-Number |
| Product text | 4 | X | Req | Product text, see Definitions and terms |
| Quantity | 5 | N(5) | Req | Number of products |
| Unit | 6 | N(7),N(2-6) | Req | Price for one product, can have 2 to 6 decimals. |
| VAT rate | 7 | N(7),N(2) | Req | VAT rate |
| Product_group_Id | 8 | N(5) | Req | According to agreement with PayEx. |
| From-date | 9 | N(8) | Req | YYYYMMDD – Date from when the product is active |
| To-date | 10 | N(8) | Req | YYYYMMDD – Date from when the product no longer is active |
| Identification_No | 11 | N(10) | Id used to group statistics. Required when service Revenue Accounting is active, maximum value 231 | |
| Product_Id | 12 | N(10) | Id for the product, maximum value 231 | |
| Product property 1 | 13 | N(1) | Property for product (0-9) ex. for grouping on invoice layout | |
| Product property 2 | 14 | N(1) | Property for product (0-9) | |
| Product property 3 | 15 | N(1) | Property for product (0-9) |
Note! When service Revenue Accounting is active, the dates must be within revenue month. It is only allowed to use from- and to-date within a calendar month. Use of “Product property” field is set up in agreement with PayEx
Example on the records appearance:
B;12345;4788743;Installationfee1;5;150,00;25,00;1;20180101;20181001;2;;;;
B;12345;4788743;Installationfee2;5;150,00;25,00;1;20180101;20181001;2;123456;1;2;8
S - Trailer record
Required record
| Field name | Field no | Format | Type | Description |
|---|---|---|---|---|
| Transaction type | 1 | S | Req | Trailer record. |
| Number of records. | 2 | N(8) | Req | Number of records, main record and end record included. |
Example on the records appearance:
S;10
Example on appearance
H;99999;Company AB;180919;1002
M;0;
P;sp000012;Dressing gown; 3;350,00;25,00;3;;
P;sp000012;Mug; 3;50,00;25,00;3;;134567
P;sp000302;Dressing gown; 1;350,00;25,00;3;214;
I;000087;0702402377;Installation: House;9;
I;000087;0702402377;Calculated year consumption: 24795 kWh;9;
I;000087;0702402377;Calculated meter reading: 000731: 28671;9;
A;000087;0702402377;Electricity june;992;0,129;25,00;6;147;
A;000087;0702402377;Energy tax june;992;0,162;25,00;6;;123456
Q;12345Football;5;23,50;25,00;2;20180101;20181001;1;1;2;8
B;12345;4788743;Installfee;5;150,00;25,00;1;20180101;20181001;212;125478;1;2;8
S;12
Definitions and terms
Header record and Trailer record exists only once. Records of the type P, A, I, Q, K and B can exist a multiply of times for a single customer number.
The maximum length of the product text is depending on which type of invoice layout is used, and is therefore agreed with PayEx.
There are also some limitations regarding which characters can be used in the product text. See below “Characters that can not be used in product text field”.
Characters that not can be used in product text field.
| Character | ASCII | Function |
|---|---|---|
| 0 | NUL | |
| 1 | SOH | |
| 2 | STX | |
| 3 | ETX | |
| 4 | EOT | |
| 5 | ENQ | |
| 6 | ACK | |
| 7 | BEL | |
| 8 | BS | |
| 9 | TAB | |
| 10 | LF | |
| 11 | VT | |
| 12 | FF | |
| 13 | CR | |
| 14 | SO | |
| 15 | SI | |
| 16 | DLE | |
| 17 | DC1 | |
| 18 | DC2 | |
| 19 | DC3 | |
| 20 | DC4 | |
| 21 | NAK | |
| 22 | SYN | |
| 23 | ETB | |
| 24 | CAN | |
| 25 | EM | |
| 26 | SUB | |
| 27 | ESC | |
| 28 | FS | |
| 29 | GS | |
| 30 | RS | |
| 31 | US | |
| ; | 59 | Semicolon |
| | | 124 | Vertical line |
| ~ | 126 | Tilde |
| 127 | DEL | |
| – | 150 | Simple dash |
Characters that not can be used in A-number field.
| Character | ASCII | Function |
|---|---|---|
| 0 | NUL | |
| 1 | SOH | |
| 2 | STX | |
| 3 | ETX | |
| 4 | EOT | |
| 5 | ENQ | |
| 6 | ACK | |
| 7 | BEL | |
| 8 | BS | |
| 9 | TAB | |
| 10 | LF | |
| 11 | VT | |
| 12 | FF | |
| 13 | CR | |
| 14 | SO | |
| 15 | SI | |
| 16 | DLE | |
| 17 | DC1 | |
| 18 | DC2 | |
| 19 | DC3 | |
| 20 | DC4 | |
| 21 | NAK | |
| 22 | SYN | |
| 23 | ETB | |
| 24 | CAN | |
| 25 | EM | |
| 26 | SUB | |
| 27 | ESC | |
| 28 | FS | |
| 29 | GS | |
| 30 | RS | |
| 31 | US | |
| 32 | Space | |
| $ | 36 | Dollarsign |
| * | 42 | Asterisk |
| ; | 59 | Semicolon |
| < | 60 | Less then |
| ^ | 94 | Caret |
| ` | 96 | Acute accent |
| | | 124 | Vertical line |
| ~ | 126 | Tilde |
| 127 | DEL | |
| – | 150 | Simple dash |
| ¤ | 164 | General currency symbol |